
Especialización en Modelado y Simulación de Procesos Metalúrgicos
+3500 profesionales de más de 300 empresas de Latinoamérica confían en nosotrosLa industria metalúrgica enfrenta desafíos en la optimización de procesos debido a la falta de herramientas avanzadas de simulación y análisis de datos. La ausencia de especialización en software como MODSIM, METSIM y Power BI limita la eficiencia operativa y la toma de decisiones basada en datos, afectando el rendimiento metalúrgico y la competitividad en la industria minera.
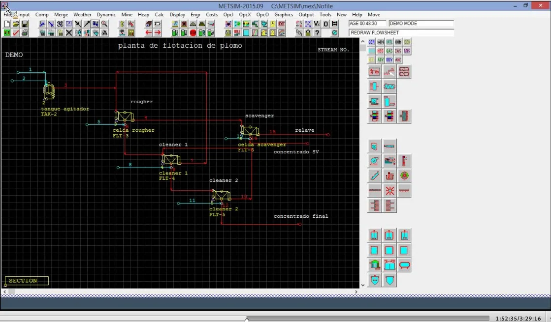
Nuestra Especialización en Modelado y Simulación de Procesos Metalúrgicos capacita a profesionales en el uso de software para modelado de circuitos metalúrgicos, simulación de procesos y análisis de datos avanzados. Incluye la creación y evaluación de diagramas de flujo, optimización de molienda, flotación y lixiviación, así como la integración de inteligencia de negocios con Power BI. Se abordarán modelados matemáticos, simulaciones dinámicas y generación de reportes automatizados. Los participantes desarrollarán habilidades clave para mejorar la eficiencia de los procesos metalúrgicos, optimizar indicadores de desempeño y fortalecer la gestión de datos en operaciones mineras.
¿QUÉ VAS A LOGRAR?
✅ Optimizar el modelado de circuitos metalúrgicos mediante la simulación computacional con MODSIM y METSIM para mejorar la eficiencia en el procesamiento de minerales.
✅ Desarrollar diagramas de flujo detallados en MODSIM y METSIM, permitiendo analizar y simular diferentes etapas de conminución, flotación y lixiviación en procesos metalúrgicos.
✅ Implementar metodologías avanzadas de análisis de datos metalúrgicos mediante el uso de Power BI, facilitando la toma de decisiones en operaciones mineras.
✅ Crear dashboards interactivos en Power BI con visualizaciones dinámicas, optimizando el control y monitoreo de indicadores clave en procesos metalúrgicos.
✅ Aplicar herramientas de inteligencia de negocios en la gestión de datos metalúrgicos, vinculando bases de datos y optimizando modelos de análisis en Power BI.
✅ Analizar el comportamiento de equipos de procesamiento mineral mediante simulaciones en MODSIM, evaluando variables operacionales para mejorar el rendimiento del circuito.
✅ Utilizar algoritmos de interpolación y modelado matemático para la simulación de procesos metalúrgicos en METSIM, optimizando balances de masa y energía.
✅ Automatizar la recolección y transformación de datos metalúrgicos con Power Query y DAX en Power BI, garantizando la precisión en reportes operacionales.
✅ Evaluar la eficiencia de celdas de flotación y molinos de bolas mediante la simulación computacional, identificando oportunidades de mejora en el rendimiento metalúrgico.
✅ Integrar Power BI con bases de datos metalúrgicas para monitorear KPI de procesos, facilitando la gestión y análisis predictivo en plantas concentradoras.
SOBRE LA CERTIFICACIÓN
- Por cada curso obtendrás un certificado de especialización (en total son 3 certificados)
- Por realizar un proyecto donde demuestres lo aprendido, obtendrás un certificado de Excelencia profesional (opcional
- Al aprobar todos los contenidos de la ruta de aprendizaje obtendrás un certificado como "Especialista en Modelado y Simulación de Procesos Metalúrgicos".